WeibullCDFAdstock#

class pymc_marketing.mmm.components.adstock.WeibullCDFAdstock(l_max=FieldInfo(annotation=NoneType, required=True, description='Maximum lag for the adstock transformation.', metadata=[Gt(gt=0)]), normalize=FieldInfo(annotation=NoneType, required=False, default=True, description='Whether to normalize the adstock values.'), mode=FieldInfo(annotation=NoneType, required=False, default=<ConvMode.After: 'After'>, description='Convolution mode.'), priors=FieldInfo(annotation=NoneType, required=False, default=None, description='Priors for the parameters.'), prefix=FieldInfo(annotation=NoneType, required=False, default=None, description='Prefix for the parameters.'))[source]#

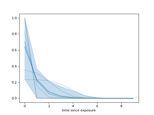
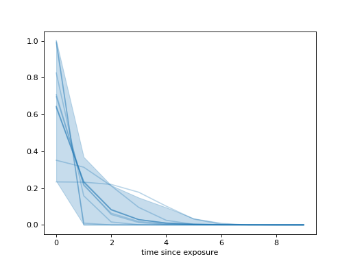
Wrapper around weibull adstock with CDF function.

For more information, see pymc_marketing.mmm.transformers.weibull_adstock().

(Source code, png, hires.png, pdf)

../../_images/pymc_marketing-mmm-components-adstock-WeibullCDFAdstock-1.png

Methods

WeibullCDFAdstock.__init__([l_max, ...])

WeibullCDFAdstock.apply(x[, dims, idx])

Call within a model context.

WeibullCDFAdstock.function(x, lam, k)

Weibull adstock function.

WeibullCDFAdstock.plot_curve(curve[, ...])

Plot curve HDI and samples.

WeibullCDFAdstock.plot_curve_hdi(curve[, ...])

Plot the HDI of the curve.

WeibullCDFAdstock.plot_curve_samples(curve)

Plot samples from the curve.

WeibullCDFAdstock.sample_curve(parameters[, ...])

Sample the adstock transformation given parameters.

WeibullCDFAdstock.sample_prior([coords])

Sample the priors for the transformation.

WeibullCDFAdstock.set_dims_for_all_priors(dims)

Set the dims for all priors.

WeibullCDFAdstock.to_dict()

Convert the adstock transformation to a dictionary.

WeibullCDFAdstock.update_priors(priors)

Update the priors for a function after initialization.

Attributes

combined_dims

Get the combined dims for all the parameters.

default_priors

function_priors

Get the priors for the function.

lookup_name

model_config

Mapping from variable name to prior for the model.

prefix

variable_mapping

Mapping from parameter name to variable name in the model.